Layer 2 design, interconnect two redundant L2 networks
						
					
					
				
			
		
	
			
	
	
	
	
	
Options
			
				
					
	
			
		
	- Mark as New
 - Bookmark
 - Subscribe
 - Mute
 - Subscribe to RSS Feed
 - Get Direct Link
 - Report Inappropriate Content
 
‎06-22-2024 03:46 AM
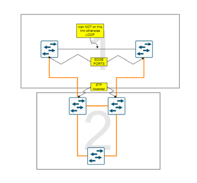
How to redundantly connect two layer 2 networks (each with redundancy/loops) such that topology (changes) of one does not affect topology of the other?
Here is such a design, however the requirement for this to work is that the orange VLAN must NOT be present on the ISL indicated at LAN #1, i.e. VLAN orange is no longer redundant (for devices connected to LAN #1) when LAN #2 disappears.
How do I remove this limitation? Is there a solution short of routing between those networks?
		1 REPLY 1
	
		
		
			
			
			
					
	
			Options
			
				
					
	
			
		
	- Mark as New
 - Bookmark
 - Subscribe
 - Mute
 - Subscribe to RSS Feed
 - Get Direct Link
 - Report Inappropriate Content
 
‎01-16-2025 06:54 AM
I posted a similar question regarding L2VSN HA but no responses yet.